-
裝備處新一季課程將於九月起陸續開課,邀請弟兄姊妹踴躍報名參與接受裝備造就。
請參閱海報,並透過線上(Google表單)或洽辦公室謝幹事報名。
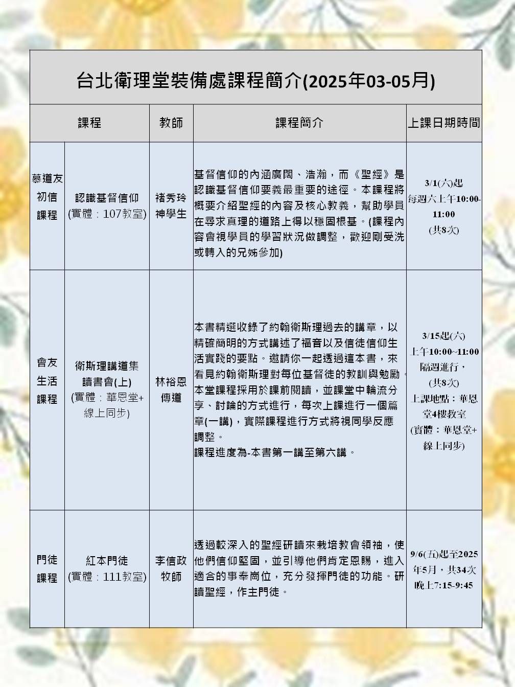
【慕道友初信課程】
聖經綜覽
基督信仰的內涵廣闊、浩瀚、而《聖經》是認識基督信仰最重要的途徑。本課程將簡要介紹聖經的基 「礎內涵及要義,幫助學員能循序漸進的讀經,在尋求真理的道路上得以穩固根基。 (課程內容會依學員的學習狀況做調整)
時間:9月27日(六)起,每週六上午 10:00-11:00(共8次)
教師:褚秀玲姊妹地點:107教室
【會友課程】
馬可福音動態式查經
幫助弟兄姊妹,對於福音書有系統及正確的基本認識,同時會較深入的了解及討論馬可福音,並學習將內容應用在個人的生活當中。
本次課程也會介紹不同的研經/讀經法,並且會搭配活動幫助學員更簡單的認識及反思經文個人的研經打下良好基礎。時間:9月25日(四)起,每週四晚上19:00-20:30(共6次)
教師:畢重道牧師地點:101教室(實體)
【會友生活課程】
新手也能彈 Do Re Mi
不需要有深厚樂理背景,只要有一顆願意服事的心從零開始也能彈出動人的和弦。課程輕鬆有趣,邊學邊玩,錯一拍也不用怕,因為神悅納的是你真誠的敬拜。快來一起用琴聲敬拜吧!
人數限制:10人
時間:9月23日(二)起,每週二晚上19:30-20:30(共8次)
教師:歐陽光傳道地點:副堂(實體)
人際關係初探
為什麼我說的話,你(妳)常常會誤解?
明明我很關心,你卻常說我不了解你(妳)?
本課程的六堂課設計兩個主題「自我辨識情緒」以及「傾聽技巧第一招」,課程中成員需要實際演練,人數限制:6-10人,5人以下不開班。
時間:9月26日(五)起,每週五晚上19:00-20:30(共6次)
教師:張瑾瑜師母地點:201教室(實體)
【門徒課程】
綠本門徒
綠本門徒精神:扎根真道 深入世界
呼召人將主放在首位。靈性不斷成長帶來服事世界及為有需要的人付上代價,在32周內集中研讀:創世紀、出埃及記、路加福音、使徒行傳。學員將以新的眼光和方式看熟悉的經文,並期望上帝藉此向他們說話。條件:有紅本門徒証書,服事教會一年以上。
人數限制:12人
時間:9月26日(五)起,每週五晚上19:15-21:45(共32次)
教師:黃寬裕牧師
地點:111教室
【宣教課程】
走進宣教 Together
第一課:教會是宣教的發射台
第二課:宣教與傳福音的不一樣
第三課:跨文化宣教的核心價值
第四課:宣教呼召的定義
|第五課:跨文化宣教的挑戰
第六課:教會如何開始參與宣教
*報名的弟兄姊妹,請向黃幹事拿宣教Together課程小冊。時間:9月27日(六)起,每週六早上8:05-9:00(共6次)
教師:小菊宣教士
地點:Line線上課程
【讀書會】
遵主聖範
遵主聖範是15世紀編成的靈修書籍,編者是多馬.金畢士,這本書共有四卷,分別是:勸人有靈修生活、內在生命、關於內心的安慰、論聖餐。約翰.衛斯也深受其影響,透過讀書和討論,期待透過這過程讓我們的生命更穩健。
時間:9月27日(六)起,每週六晚上19:00-20:00(共9次)
教師:李信政牧師
地點:華恩堂4樓(實體+Line線上)


-
- 謝謝陳建中牧師今天蒞臨本堂證道,願主賜福陳建中牧師的服事與家庭。
- 歡迎初次來到我們當中的新朋友及參與線上主日崇拜的新朋友,願神賜福您身體健康、闔家平安。 (歡迎您站起來讓我們知道您坐在哪裡,也可安靜的聚會直到結束。)
- 衛理宣教教育大樓室內輕隔間工程、天花板工程、機電、空調工程持續施工中。外牆打底及磁磚工程也同步施工中。電力配電盤進場安裝,兩部電梯進場安裝,預計8月底完成。工區危險,請弟兄姊妹注意安全。不要擅自移動圍籬,避免意外發生。請為天氣穩定,施工順利平安及所需經費繼續代禱。
- 基督教更生團契天使樹即將在年底展開 2025「聖誕送禮物」活動。歡迎弟兄姊妹揪團(一組至少2人)參加。聖誕禮物分送執行細節,將於8月31日第二堂主崇結束後,邀請 2024 年參與同工現場分享與說明。歡迎弟兄姊妹一起來關心!
- 2025 年秋季讚美操班,訂於8月27日開課,上課時間是每週三上午10:00-11:30,地點是在濟南路三段9號衛理大樓6樓。歡迎弟兄姊妹一起健康運動,踴躍報名參加,報名請洽雷幹事。
- 本堂 9 月舉行核心同工培訓,請小組長、副小組長、輔導、牧者傳道、義務傳道、區長、詩班長、執事及敬拜團同工等。有二梯次可供選擇(9月6日上午10-12時或9月13日下午2-4時)。請洽黃幹事報名。
- 北衛秋季班「致福益人學苑」即將於九月開課,有「由線條到立體空間」、「調息伸展」、「光影聊天室」、「陶笛輕鬆學」、「快樂學習歐嗨優」等課程,歡迎報名參加,並分享給慕道友,詳細內容與課程介紹,請參閱一樓公佈欄或網頁公告,報名及查詢請洽辦公室行政幹事。
- 9 月份將有慕道洗禮班課程,有意接受洗禮的慕道朋友,向辦公室行政幹事報名。
- 會友暨佈道委員會8月份第三週的「為愛共餐」歡迎新朋友、慕道友、樂齡肢體及樂意陪同的弟兄姐妹參加。今天8月17日主崇結束後於副堂舉行。
- 感謝主,7月17-23日馬來西亞詩巫青年領袖大會順利結束,本堂有三位代表參加,今天由學青團契林語晨弟兄代表分享營會心得。
-
- 歡迎初次來到我們當中的新朋友及參與線上主日崇拜的新朋友,願神賜福您身體健康、闔家平安。 (歡迎您站起來讓我們知道您坐在哪裡,也可安靜的聚會直到結束。)
- 衛理宣教教育大樓室內輕隔間工程、天花板工程、機電、空調工程持續施工中。外牆打底及磁磚工程也同步施工中。兩部電梯已進場安裝,預計 8 月底完成。工區危險,請弟兄姊妹儘量遠離,並且不要擅自移動圍籬,避免意外發生。請為天氣穩定,施工順利平安及所需經費繼續代禱。
- 福壽月會訂於8月12日(二)上午10:00在大堂舉行,歡迎弟兄姊妹踴躍參加。
- 本堂李岑生弟兄追思禮拜訂於8月16日上午10:00在台北衛理堂大堂舉行,請為家屬蒙神安慰,相關事宜處理一切順利平安代禱。
- 成二牧區8月17日第二堂主日崇拜獻詩,今天第二堂主日崇拜後,請牧區成員在大堂左前方集合練習。
- 8月份第三週的「為愛共餐」歡迎新朋友、慕道友、樂齡肢體及樂意陪同的弟兄姐妹參加。8月17日(日)主崇結束後於副堂舉行。報名請洽雷幹事。
- 2025 年秋季讚美操班,訂於8月27日開課,上課時間是每週三上午10:00-11:30,地點是在濟南路三段9號衛理大樓6樓。歡迎弟兄姊妹一起健康運動,踴躍報名參加,報名請洽雷幹事。
- 本堂 9月舉行核心同工培訓,請小組長、副小組長、輔導、牧者傳道、義務傳道、區長、詩班長、執事及敬拜團同工等。有二梯次可供選擇(9月6日上午 10-12 時或 9月13日下午2-4時)。請洽黃幹事報名。
- 衛理神學研究院2025年秋季班推廣教育中心最新課程【福音改變動力學】,將於9月18日(四)晚間 7:00 在台北衛理堂開課;由莊信德老師與陳舒慧傳道共同授課。北衛會友報名可享優惠價格,報名請洽雷幹事。
- 9月份將有慕道洗禮班課程,有意接受洗禮的慕道朋友,向辦公室行政幹事報名。
-
5種精選課程
- 由線條到立體空間(週二下午)
- 調息伸展(週三下午)
- 光影聊天室(週四上午)
- 陶笛輕鬆學(週四下午)
- 快樂學習歐嗨優(週五上午)
為您的生活創造幸福~
終身學習,不只提升自己,更創造自我影響力 !活動及報名資訊
活動日期:2025年9月9日~11月28日(共計12週)
報名時間:即日起~8月31日止
報名專線:02-2771-2017#136(請報名後一週內繳款)
線上報名:Google Form
活動地點:台北市濟南路三段9號6樓(捷運忠孝新生站6出口)
-
- 歡迎初次來到我們當中的新朋友及參與線上主日崇拜的新朋友,願神賜福您身體健康、闔家平安。 (歡迎您站起來讓我們知道您坐在哪裡,也可安靜的聚會直到結束。)
- 衛理宣教教育大樓室內輕隔間工程、天花板工程、機電、空調工程持續施工中。外牆打底及磁磚工程也同步施工中。兩部電梯進場安裝,預計 8 月底完成。停車場暫停開放,禁止人車進入。工區危險,請弟兄姊妹儘量遠離,並且不要擅自移動圍籬,避免意外發生。請為天氣穩定,施工順利平安及所需經費繼續代禱。
- 本堂 8 月份擴大執事會議訂於 8 月 9 日(六)上午 9:00 在衛理大樓 6 樓舉行,請預備心出席。
- 福壽月會訂於 8 月 12 日(二)上午 10:00 在大堂舉行,歡迎弟兄姊妹踴躍參加。
- 成二牧區 8 月 17 日第二堂主日崇拜獻詩,今天第二堂主日崇拜後,請牧區成員在大堂左前方集合練習。
- 8 月份第三週的「為愛共餐」歡迎新朋友、慕道友、樂齡肢體及樂意陪同的弟兄姐妹參加。8/17(日)主崇結束後於副堂舉行。報名請洽雷幹事。
- 本堂 9 月舉行核心同工培訓,請小組長、副小組長、輔導、牧者傳道、義務傳道、區長、詩班長、執事及敬拜團同工等。有二梯次可供選擇(9/6 上午 10-12 時或 9/13下午 2-4 時)。請洽黃幹事報名。
- 衛理神學研究院 2025 年秋季班推廣教育中心最新課程【福音改變動力學】,將於9 月 18 日(四)晚間 7:00 在台北衛理堂開課;由莊信德老師與陳舒慧傳道共同授課。北衛會友報名可享優惠價格,報名請洽雷幹事。
- 9 月份將有慕道洗禮班課程,有意接受洗禮的慕道朋友,向辦公室行政幹事報名。
- 本週五就是父親節。請在座的爸爸們起立,接受我們的祝福。麻煩招待同工為爸爸們遞上教會特別預備的禮物。祝福辛勞的爸爸「父親節快樂」。領到禮物的爸爸就請坐下。
-
- 謝謝衛理神學研究院魏連嶽院長今天蒞臨本堂證道,願主賜福魏連嶽院長的服事與家庭。
- 歡迎初次來到我們當中的新朋友及參與線上主日崇拜的新朋友,願神賜福您身體健康、闔家平安。(歡迎您站起來讓我們知道您坐在哪裡,也可安靜的聚會直到結束。)
- 衛理宣教教育大樓室內輕隔間工程、天花板工程、機電、空調工程施工中。外牆打底及磁磚工程施工中。電梯進場安裝,預計2個月內完成。停車場暫停開放, 禁止人車進入。工區危險,請弟兄姊妹儘量遠離,並且不要擅自移動圍籬,避免意外發生。請為天氣穩定,施工順利平安及所需經費繼續代禱。
- 新任行政同工黃姊妹自7月22日起加入行政同工團隊,請代禱。
- 本次世界華衛青年領袖營順利在沙勞越閉幕,今天主日後12:50學青將在副堂分享這次的營會「從教會到地極」的心得見證,歡迎弟兄姐妹一起參加,也為2028年台灣主辦的青領來預備心。
- 學青於8月2日(六)下午1點半於副堂舉辦福音活動,由韓國學園傳道會的短宣隊帶來跆拳道表演和見證分享,歡迎大朋友小朋友一起來參加。
- 李岑生弟兄已7/23 安息主懷,8/16上午十時在大堂舉行安息禮拜,求主安慰李媽媽一家。
- 本堂9月舉行核心同工培訓,請小組長、副小組長、輔導、牧者傳道、義務傳道、 區長、詩班長及執事。有二梯次可供選擇(9/6或9/16上午10-12時)。請洽黃幹事報名。
- 本堂114年度宣教專款總額為1,540,000元,專款認獻部分目標為770,000元,盼弟兄姊妹踴躍參與並為之守望代禱。截至7/23,共614,400元。
- 衛理神學研究院2025年秋季班推廣教育中心最新課程【福音改變動力學】,將於 9月18日(四)晚間7:00在台北衛理堂開課;由莊信德老師與陳舒慧傳道共同授課。北衛會友報名可享優惠價格,報名請洽雷幹事。
-
- 謝謝林烽銓牧師今天蒞臨本堂證道,願主賜福林烽銓牧師的服事與家庭。
- 歡迎初次來到我們當中的新朋友及參與線上主日崇拜的新朋友,願神賜福您身體健康、闔家平安。 (歡迎您站起來讓我們知道您坐在哪裡,也可安靜的聚會直到結束。)
- 衛理宣教教育大樓本週持續進行室內輕隔間工程、機電、空調工程。外牆打底及磁磚工程進行中。電梯進場安裝,預計 2 個月內完成。停車場暫停開放,禁止人車進入。工區危險,請弟兄姊妹儘量遠離,並且不要擅自移動圍籬,避免意外發生。請為天氣穩定,施工順利平安及所需經費繼續代禱。
- 7月27日為「衛神主日」,講員為魏連嶽院長。請弟兄姊妹能替衛神事工所需費用奉獻,支持衛神的聖工。
- 衛理神學研究院 2025 年秋季班推廣教育中心最新課程【福音改變動力學】,將於9月1日(四)晚間 7:00 在台北衛理堂開課;由莊信德老師與陳舒慧傳道共同授課。北衛會友報名可享優惠價格,報名請洽雷幹事。詳細課程介紹,請見衛神官網。
- 全國姊妹會夏令會又來了,時間於 8 月 15-16 日在雲林三好國際酒店舉行,每人收費 2200 元(四人房)/3200(兩人房),歡迎姊妹們呼朋引伴參加,簡章請參閱一樓公佈欄,報名截止至 7/21,報名請洽雷幹事。
- 成一牧區 7 月 27 日第二堂主日崇拜獻詩,今天第二堂主日崇拜後,請牧區成員在大堂左前方集合練習。
- 會友暨佈道委員會 7 月份第三週的「為愛共餐」歡迎新朋友、慕道友、樂齡肢體及樂意陪同的弟兄姐妹參加。今天 7 月 20 日主崇結束後於副堂舉行。
- 8月份靈修教材「活潑的生命」已到,請小組長及個人訂購者至辦公室領取。
-
- 歡迎初次來到我們當中的新朋友及參與線上主日崇拜的新朋友,願神賜福您身體健康、闔家平安。 (歡迎您站起來讓我們知道您坐在哪裡,也可安靜的聚會直到結束。)
- 衛理宣教教育大樓本週持續進行室內輕隔間工程、機電、空調工程。外牆繼續進行打底及磁磚工程。中庭、停車場、雨遮拆除及廢棄物清運已完成。停車場暫停開放,禁止所有人車進入。本週將進行大堂南側樓梯拆除。工區危險,請弟兄姊妹儘量遠離,並且不要擅自移動圍籬,避免意外發生。請為天氣穩定,施工順利平安及所需經費繼續代禱。
- 7月27日為「衛神主日」,講員為魏連嶽院長。請弟兄姊妹能替衛神事工所需費用奉獻,支持衛神的聖工。
- 衛理神學研究院 2025 年秋季班推廣教育中心最新課程【福音改變動力學】,將於9月1日(四)晚間 7:00 在台北衛理堂開課;由莊信德老師與陳舒慧傳道共同授課。北衛會友報名可享優惠價格,報名請洽雷幹事。詳細課程介紹,請見衛神官網。
- 全國姊妹會夏令會又來了,時間於 8 月 15-16 日在雲林三好國際酒店舉行,每人收費 2200 元(四人房)/3200(兩人房),歡迎姊妹們呼朋引伴參加,簡章請參閱一樓公佈欄,報名請洽雷幹事。
- 請為 7/17-7/23 台灣衛理青年 34 位前往砂拉越參加「第十一屆華衛青年領袖大會」的行程順利代禱。
- 鼓勵弟兄姊妹多多參加教會禱告會,為教會復興守望。
-
- 歡迎初次來到我們當中的新朋友及參與線上主日崇拜的新朋友,願神賜福您身體健康、闔家平安。 (歡迎您站起來讓我們知道您坐在哪裡,也可安靜的聚會直到結束。)
- 衛理宣教教育大樓本週持續進行室內輕隔間工程、機電工程、空調室內機安裝。外牆粉刷工程已進行至六樓打底。中庭拆除工程之廢棄物已開始清運。停車場重置工程及雨遮拆除作業已完成,將進行廢棄物清運。停車場暫停開放,禁止所有人車進入。後續將進行大堂南側樓梯拆除。工區危險,請弟兄姊妹儘量遠離,並且不要擅自移動圍籬,避免意外發生。請為天氣穩定,施工順利平安及所需經費繼續代禱。
- 福壽月會訂於 7 月 8 日(二)上午 10:00 在大堂舉行,歡迎弟兄姊妹踴躍參加。
- 7 月 13 日(主日)姊妹會將於第二堂獻詩,請於本日第二堂主日崇拜結後,於大堂右側集合練習。
- 全國姊妹會夏令會又來了,時間於 8 月 15-16 日在雲林三好國際酒店舉行,每人收費 2200 元(四人房)/3200(兩人房),歡迎姊妹們呼朋引伴參加,簡章請參閱一樓公佈欄,報名請洽雷幹事。
-
- 謝謝基甸會北三支會張原禎弟兄,今天蒞臨本堂主日崇拜中的分享,願主賜福張弟兄的服事與家庭。
- 歡迎初次來到我們當中的新朋友及參與線上主日崇拜的新朋友,願神賜福您身體健康、闔家平安。(歡迎您站起來讓我們知道您坐在哪裡,也可安靜的聚會直到結束。)
- 衛理宣教教育大樓本週持續進行室內輕隔間工程、機電工程、空調室內機安裝。 外牆粉刷工程已進行十樓及九樓打底。中庭拆除工程已完成,廢棄物已開始清運聯。停車場重置工程及雨遮拆除作業將於下週一進場施作,停車場暫停使用,禁止所有人車進入。工區危險,請弟兄姊妹儘量遠離,並且不要擅自移動圍籬,避免意外發生。請為天氣穩定,施工順利平安及所需經費繼續代禱。
- 因教會即將進行停車場整地工程,為確保施工安全與順利進行,請各位於6月30日前將所有車輛移出停車場。停車場將全面封閉施工,造成不便敬請見諒,並感謝您的配合與體諒。
- 7月13日(主日)姊妹會將於第二堂獻詩,請於本日第二堂主日崇拜結後,於大堂右側集合練習。
- 全國姊妹會夏令會又來了,時間於8月15-16日在雲林三好國際酒店舉行,每人收費2200元(四人房)/3200(兩人房),歡迎姊妹們呼朋引伴參加,簡章請參閱一樓公佈欄,報名請洽雷幹事。
- 7月份靈修教材「活潑的生命」已到,請小組長及個人訂購者至辦公室領取。




